黏膜炎症疾病(例如干眼症、哮喘和炎症性肠病等)是一类在全球范围内广泛流行的慢性疾病,影响数亿人群。这类疾病的特点在于黏膜上皮(包括眼表和肺气道)出现异常的局部炎症反应。黏膜炎症性疾病治疗面临的一大挑战在于生物制剂难以有效穿透眼表或呼吸道上皮屏障。
2025年6月11日(当地时间),复旦大学附属眼耳鼻喉科医院洪佳旭主任医师团队与复旦大学基础医学院吴艳玲研究员、应天雷教授团队合作,在Nature子刊Cellular & Molecular Immunology发表题为“Topical delivery of a human single-domain antibody targeting IL-33 to inhibit mucosal inflammation”的论文。该研究探索了靶向白细胞介素-33(IL-33)的全人源单域抗体(UdAbs)作为局部用药,在两种黏膜相关炎症性疾病中的治疗潜力,为炎症性疾病的精准治疗提供了新思路。

IL-33是一种炎症的“警报信号”,由上皮细胞、内皮细胞等在创伤、感染或过敏时释放。研究表明IL-33的异常上调与干眼症、哮喘、过敏性皮炎等多种炎症性疾病密切相关。已有多种靶向IL-33的抗体药物被开发,并处于临床研究中,但这些药物均为传统的单克隆抗体,存在分子量大组织渗透性差、成该高昂等局限性,且均需要通过系统性给药。
该研究利用吴艳玲研究员团队开创的大型全人源单域抗体研发平台,成功开发出了靶向IL-33的全人源单域抗体(UdAb)A12。团队对A12进行了多方面的抗体性质、亲和力、作用表位的研究,系统评估了A12作为IL-33信号通路抑制剂的潜力。

图1. 单域抗体A12的筛选与验证
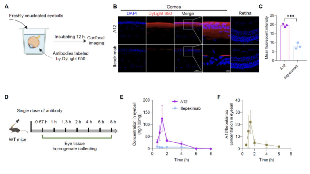
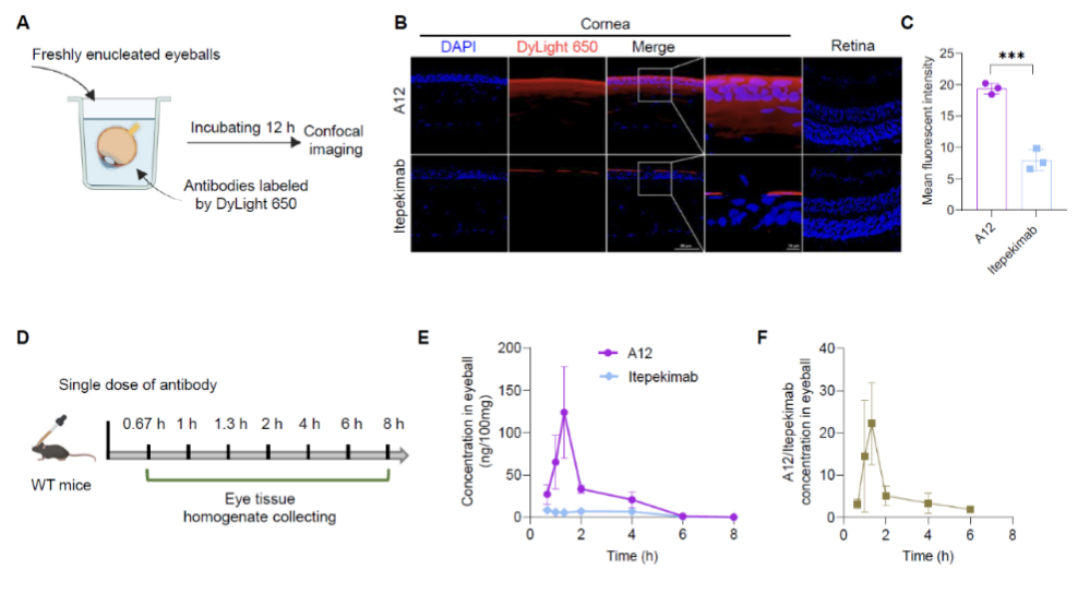
全人源单域抗体(UdAb)分子量仅为传统单克隆抗体的十分之一,具有分子量小、易制备、成该低和穿透性强的优点。基于这些优点,团队对A12与传统IgG单克隆抗体的局部递送效率进行研究。无论是滴眼液还是雾化吸入的给药方式,均证明A12比IgG更适合局部给药的方式。

图2. 单域抗体A12局部滴眼给药效率
基于A12优异的局部递送效率,研究团队在IL-33人源化的小鼠中构建干眼和哮喘两种动物黏膜炎症疾病模型。在干燥箱诱导的干眼模型中,A12以滴眼液的给药方式可显著改善角膜荧光素钠染色,并减弱眼部炎症反应。在OVA致敏的哮喘模型中,雾化吸入A12可显著降低外周血中IgE的浓度,并明显降低肺组织中嗜酸性粒细胞的浸润。充分证明了该团队开发的靶向IL-33的全人源单域抗体局部递送治疗黏膜炎症疾病的潜力。
复旦大学附属眼耳鼻喉科医院干眼中心洪佳旭主任医师、复旦大学基础医学院吴艳玲副研究员、复旦大学基础医学院应天雷研究员为该论文的共同通讯作者。复旦大学基础医学院博士生黄可可、复旦大学附属眼耳鼻喉科医院干眼中心博士生吴钰清为该论文的共同第一作者。
注:文中插图源于 Cellular & Molecular Immunology
